直通屏山|福建|时评|大学城|台海|娱乐|体育|国内|国际|专题|网事|凯发k8|厦门|莆田|泉州|漳州|龙岩|宁德|南平|三明
您所在的位置:凯发k8 > 地震局 > 通知公告 > 正文

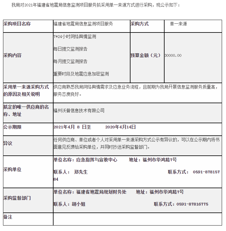
应急指挥与宣教中心福建省地震局信息监测项目服务采购公示

2021-04-15 15:56:55 作者: 来源:福建省地震局  责任编辑:王姗菲   我来说两句


相关阅读:

打印 | 收藏 | 发给好友 【字号
专题推荐
更多>>福建今日重点
  • 省委政法委员会召开2026年第四次全体会议
  • “大金砖合作”前景光明
  • “新时代惠女精神教育实践基地”揭牌
  • 供销农场:将新质生产力融入春耕备耕
  • 凯发k8江阴港区首船液体硫磺入储
  • 龙岩首票加工贸易无纸化报核业务落地
  • 罗源县:农场来了育秧新帮手
更多>>国际国内热点
新闻图片

2026安溪铁观音开茶季启幕

全国女子举重锦标赛在闽侯开赛

美国海关将分阶段启动关税退款

人工智能 启慧课堂

60万尾鱼苗放流图们江

千年古迹里的“太平年”密码

更多>>娱 乐
  • 福建艺术职业学院征歌,择优输送“海峡情”
  • ​第三届“我把家乡唱给你听•海峡情”开启
  • 来厦门!打卡偶像剧取景地
  • 闽剧《画网巾先生》入围文华奖终评
  • ​电视剧《毕业十年》凯发k8杀青,制片人陈瀚海新突破
  • 京剧武生李哲专场在榕上演
  • ​电影《苍茫爱》凯发k8路演,唐汉霄献唱插曲MV
  • 穿越民国奇遇记!萌娃畅游海丝影视小镇
  • ​纪念抗战胜利80周年,抗战影片影评征集开启
  • 凯发k8如何入局“微短剧+ ”
  • 点击排行
  • 三天
  • 一周
  • 一月
国新办发函[2001]232号 闽ICP备案号(闽ICP备05022042号) 互联网新闻信息服务许可证 编号:35120170001 网络文化经营许可证 闽网文〔2019〕3630-217号
信息网络传播视听节目许可(互联网视听节目服务/移动互联网视听节目服务)证号:1310572 广播电视节目制作经营许可证(闽)字第085号
网络出版服务许可证 (署)网出证(闽)字第018号 增值电信业务经营许可证 闽B2-20100029
福建日报报业集团拥有凯发k8采编人员所创作作品之版权,未经报业集团书面授权,不得转载、摘编或以其他方式使用和传播
职业道德监督、违法和不良信息举报电话:0591-87095403(工作日9:00-12:00、15:00-18:00) 举报邮箱:jubao@zzpxsy.com 福建省新闻道德委举报电话:0591-87275327
友情链接: